A "Survey Grade" (2-cm accuracy) dual-node GNSS system building a professional geodetic software pipeline on low-cost hardware.
The Evolution: Mechanic to Controller to Engineer
Phase 1:
Distributed Systems
Automotive Master Tech
- Complex Electrical Diagnostics
- CAN/LIN/Fiber Bus Logic
- "Black Box" System Analysis
Phase 2:
Human Systems
Air Traffic Controller
- Real-time Decision Making
- Absolute Reliability
- Algorithmic Routing
- Previously Held Secret Clearance (Navy/FAA)
Phase 3:
Digital Systems
Infrastructure Engineer
- Scalable Architecture
- Linux Networking & IoT
- Architecting the "Glue"
"I am no longer just operating or fixing these systems; I am architecting and programming the glue that holds them together."
Objective
To bring this deep operational empathy and troubleshooting rigor to a professional Software Engineering role. I don't just write code; I build tools that work in the real world.
Case Studies & Projects

High-Precision GNSS Survey System

Critical Linux Infrastructure & Ad-Hoc Networking
Custom bare-metal Linux networking interventions used to restore and automate critical business infrastructure for a multi-site RV park.

Custom IoT House Thermostat
A custom-built HVAC control system utilizing a split-architecture design to overcome wiring limitations and provide advanced automation features not available in off-the-shelf thermostats.

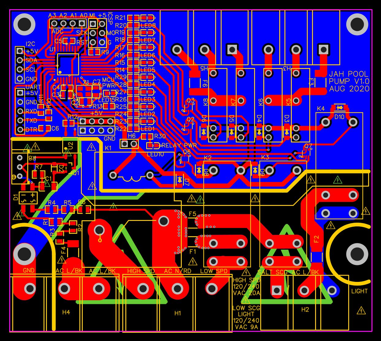
Intelligent Pool Automation System
A full-stack hardware and software solution to automate swimming pool chemistry monitoring and valve control, replacing manual maintenance with algorithmic precision.

Halo SPNKR Rocket Launcher Replica
Embedded control software for a functional, 1:1 scale replica of the M41 SPNKR Rocket Launcher, featuring haptic audio and kinematic realism.

Shipboard AATCC Status Display
Automated real-time aircraft status display system adopted by US Navy Type Commander as a fleet-wide standard.

Shipboard Maintenance Tracking System
A custom full-stack single-page web application designed and deployed aboard the USS Bataan (LHD-5) during a DPMA to manage 749 watertight fittings and over 8,000 inspection steps.

Flight Schedule & Training Database
A MS Access and SQL-based system that automated aviation scheduling, increasing training output by 20% at one of the US Navy's busiest airfields.